Module mở rộng PLC S7-1200 là các thành phần quan trọng giúp nâng cao khả năng điều khiển của hệ thống tự động hóa. Siemens cung cấp một bộ sưu tập toàn diện các module mở rộng cho dòng PLC S7-1200, bao gồm module đầu vào/đầu ra số (DI/DO), module đầu vào/đầu ra tương tự (AI/AO), module giao tiếp, và các module chuyên dụng khác. Hệ thống kiến trúc modular này cho phép các nhà thiết kế tự động hóa tạo ra các giải pháp linh hoạt, tiết kiệm chi phí và có thể mở rộng để đáp ứng nhu cầu đa dạng của các ứng dụng công nghiệp từ quy mô nhỏ đến trung bình.

Module Mở Rộng Đầu Vào/Đầu Ra Số (Digital I/O)
Các module mở rộng đầu vào/đầu ra số là thành phần không thể thiếu trong hầu hết các ứng dụng tự động hóa công nghiệp, cho phép PLC S7-1200 nhận tín hiệu từ các thiết bị công tắc, cảm biến tiệm cận và cung cấp tín hiệu điều khiển cho các thiết bị yêu cầu điều khiển logic như đèn, động cơ, và van điều khiển. SM 1221 là module đầu vào số phổ biến nhất, cung cấp 8 hoặc 16 kênh đầu vào ở mức 24VDC với chế độ Sink/Source, cho phép kết nối linh hoạt với nhiều loại cảm biến khác nhau. SM 1222 cung cấp chức năng đầu ra số với 8 hoặc 16 điểm đầu ra sử dụng công nghệ transistor hoặc relay, khả năng tải từ 0.5A đến 2A tùy theo phiên bản.
Để cung cấp cả đầu vào và đầu ra trên một module, Siemens phát triển SM 1223, một module hybrid kết hợp cả chức năng DI và DO. Module này có sẵn với nhiều tùy chọn: từ 8 kênh đầu vào + 8 kênh đầu ra cho đến 16 kênh mỗi chiều. Các module này được thiết kế để hoạt động ở tần số cao (200kHz) và có tương thích hoàn toàn với kiến trúc backplane của CPU S7-1200, cho phép cấu hình dễ dàng thông qua phần mềm TIA Portal. Thời gian phản hồi nhanh của các module số này làm cho chúng thích hợp cho các ứng dụng yêu cầu điều khiển thực thời, như hệ thống đếm tốc độ cao, điều khiển màu sắc trên máy in, và giám sát các thiết bị chuyển động nhanh.
Bo Mạch Tín Hiệu Số (Digital Signal Boards)
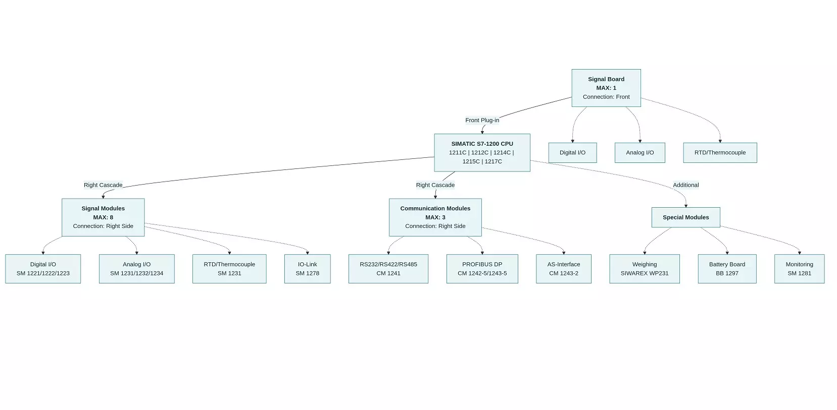
Bên cạnh các module tín hiệu số chuẩn (SM 1221, SM 1222), S7-1200 cũng hỗ trợ Signal Board (SB), một dạng mở rộng compact được lắp đặt trực tiếp trên mặt trước của CPU. SB 1223 cung cấp các tùy chọn như 2 đầu vào + 2 đầu ra ở 24VDC hoặc 5VDC với tần số 200kHz, tiết kiệm không gian và chi phí khi chỉ cần mở rộng một số lượng nhỏ I/O. Mỗi CPU S7-1200 có thể được trang bị tối đa một Signal Board, làm cho nó trở thành lựa chọn lý tưởng cho các ứng dụng cần mở rộng nhỏ nhưng không muốn tăng kích thước tổng thể của hệ thống.
Module Mở Rộng Đầu Vào/Đầu Ra Tương Tự (Analog I/O)
Các ứng dụng công nghiệp hiện đại đòi hỏi khả năng đo lường và điều khiển các tín hiệu tương tự, chẳng hạn như cảm biến nhiệt độ, áp suất, và dòng điện. SM 1231 là module đầu vào tương tự chính của S7-1200, cung cấp 4 hoặc 8 kênh đầu vào với độ phân giải 12 bit + dấu (13 bit ADC), hỗ trợ cả tín hiệu điện áp (±10V, ±5V, ±2.5V) và dòng điện (0-20mA, 4-20mA). Độ chính xác của module này đạt ±0.1% đến ±0.2% toàn khoảng, làm cho nó phù hợp cho các ứng dụng yêu cầu đo lường chính xác cao như điều khiển nhiệt độ, theo dõi áp suất và quản lý quy trình sản xuất.
SM 1232 cung cấp chức năng đầu ra tương tự với 2 hoặc 4 kênh, độ phân giải 14 bit cho tín hiệu điện áp và 13 bit cho dòng điện, cho phép điều khiển chính xác các thiết bị như biến tần, bơm biến tần, và van điều chỉnh dòng. Để tối ưu hóa không gian lắp đặt, Siemens cung cấp SB 1231 và SB 1232 làm các Signal Board tương tự, cung cấp 1 kênh AI hoặc AO trong kích thước compact. Một tính năng nổi bật là SM 1234, module hybrid kết hợp 4 kênh đầu vào tương tự + 2 kênh đầu ra tương tự, cho phép các ứng dụng cần cả đo lường và điều khiển tương tự được thực hiện trên một module duy nhất.
Module RTD và Thermocouple Chuyên Dụng
Để đáp ứng nhu cầu đo lường nhiệt độ chính xác, Siemens cung cấp các module chuyên dụng cho cảm biến RTD (Resistance Temperature Detector) như PT100 và PT1000, cũng như thermocouple cho các ứng dụng nhiệt độ cao. SM 1231 RTD hỗ trợ 4 hoặc 8 kênh RTD với phương pháp kết nối 2, 3 hoặc 4 dây, độ phân giải 15 bit + dấu, và dải đo từ -200°C đến +850°C tùy theo loại cảm biến. Module này tự động bù trừ điện trở của dây dẫn và cung cấp độ chính xác cao, làm cho nó trở thành lựa chọn ưu tiên cho các hệ thống điều khiển nhiệt độ trong lò nung, mộng trộn và các ứng dụng xử lý nhiệt khác.
Đối với các ứng dụng yêu cầu đo lường nhiệt độ cực cao, SM 1231 Thermocouple cung cấp hỗ trợ cho nhiều loại thermocouple (Type J, K, E, R) với khả năng bù trừ điểm lạnh tích hợp. Module này cung cấp 4 hoặc 8 kênh đầu vào với độ phân giải 15 bit, độ chính xác ±0.1°C/0.1°F, và khả năng phát hiện đứt dây tự động, đảm bảo hoạt động an toàn và tin cậy trong các ứng dụng công nghiệp khắc nghiệt. Cả RTD và Thermocouple Module đều có phiên bản Signal Board (SB) cho các ứng dụng cần mở rộng compact.
Module Giao Tiếp (Communication Modules)
Module Truyền Thông RS232/RS422/RS485
Để kết nối S7-1200 với các thiết bị khác thông qua giao thức serial truyền thông, Siemens cung cấp CM 1241 dưới hai phiên bản: CM 1241-1AH32 cho RS232 và CM 1241-1CH32 cho RS422/485. Các module này hỗ trợ giao thức Freeport (Point-to-Point), cho phép truyền thông tự do với các thiết bị hỗ trợ serial như biến tần, cảm biến thông minh, thiết bị cân đo, và các hệ thống quản lý từ xa. CM 1241 có 9-pin D-sub connector tiêu chuẩn công nghiệp, dễ dàng kết nối với cáp sẵn có, và hỗ trợ tốc độ baud từ 300 bps đến 115.2 kbps.
Một lợi thế lớn của CM 1241 là nó không yêu cầu kiến thức chuyên sâu về giao thức PROFIBUS hay PROFINET. Thay vào đó, lập trình viên có thể sử dụng các hàm Freeport để truyền dữ liệu tự do, giúp tích hợp dễ dàng với các hệ thống legacy hoặc các thiết bị của nhà sản xuất thứ ba. S7-1200 hỗ trợ tối đa 3 module giao tiếp, cho phép kết nối đồng thời với nhiều thiết bị khác nhau trên các giao thức khác nhau.
Module PROFIBUS
Để tích hợp S7-1200 vào mạng PROFIBUS công nghiệp, Siemens cung cấp hai phiên bản: CM 1242-5 cho chế độ DP Slave (nô lệ) và CM 1243-5 cho chế độ DP Master (chủ). Các module này cho phép S7-1200 giao tiếp với các thiết bị PROFIBUS khác như biến tần, bộ điều khiển động cơ, cảm biến PROFIBUS, và các PLC khác trong cùng một mạng công nghiệp. Giao thức PROFIBUS DP hỗ trợ tốc độ truyền lên đến 12 Mbps, cung cấp tốc độ phản hồi nhanh chóng phù hợp cho các ứng dụng điều khiển thực thời.
Module IO-Link Master
Công nghệ IO-Link hiện đại cho phép truyền thông lưỡng chiều (bidirectional) giữa PLC và các cảm biến/thiết bị chấp hành IO-Link, cung cấp không chỉ dữ liệu quá trình mà còn thông tin chẩn đoán và thông số cấu hình. SM 1278 là module IO-Link Master của S7-1200, hỗ trợ tối đa 4 cổng IO-Link độc lập, mỗi cổng có thể kết nối một thiết bị IO-Link hoặc một cảm biến/thiết bị chấp hành tiêu chuẩn IEC 61131. Module này cung cấp khả năng thu thập dữ liệu nâng cao, giám sát sức khỏe thiết bị, và hỗ trợ định dạng IODD (IO Device Description) cho các thiết bị chuyên dụng.
Ứng dụng của SM 1278 rất rộng rãi trong các hệ thống tự động hóa hiện đại và Industry 4.0, bao gồm: theo dõi cảm biến thông minh, dự báo bảo trì (predictive maintenance), thu thập dữ liệu chi tiết từ các thiết bị trường (field devices), và tích hợp với hệ thống SCADA/MES cấp cao hơn.
Module Chuyên Dụng (Special Purpose Modules)
Module Cân Tải (Weighing Module)
SIWAREX WP231 là module cân tải chuyên dụng cho S7-1200, được thiết kế để xử lý tín hiệu từ các loadcell (cảm biến lực) và cảm biến lực với độ phân giải cực cao lên đến ±4 triệu phần (1 part per million) và độ chính xác 0.05%. Module này có thể được cấu hình để tính cân nặng trực tiếp từ tín hiệu loadcell mV/V, hỗ trợ tự động cân chỉnh (auto-zero) và cân hiệu chỉnh (auto-calibration) mà không cần các quả cân hiệu chỉnh. SIWAREX WP231 cung cấp giao diện Ethernet để cấu hình thông qua phần mềm SIWATOOL, cổng RS485 để kết nối bảng điều khiển từ xa, và 4 đầu vào/4 đầu ra số + 1 đầu ra tương tự tích hợp.
Ứng dụng típ của SIWAREX WP231 bao gồm các hệ thống cân công nghiệp không tự động, giám sát mức độ silos/bunker, đo tải cần cầu và tải cáp, giám sát tải thang máy công nghiệp, và các hệ thống cân trong khu vực nguy hiểm loại 2. Một tính năng quan trọng là nó hỗ trợ thay thế module mà không cần hiệu chỉnh lại toàn bộ hệ thống cân, tiết kiệm thời gian bảo trì đáng kể.
Battery Board và Module Giám Sát
BB 1297 là một module pin nhỏ gọn được cắm vào khe Signal Board của CPU S7-1200 để cung cấp sao lưu dài hạn cho đồng hồ thời gian thực (RTC - Real Time Clock). Trong trường hợp mất điện, BB 1297 tiếp tục cấp nguồn cho RTC, đảm bảo hệ thống vẫn giữ được thời gian chính xác trong vòng 24 giờ hoặc lâu hơn tùy theo điều kiện. Tính năng này quan trọng cho các ứng dụng cần ghi lại thời gian chính xác các sự kiện, tạo nhật ký dữ liệu (data logging), và đồng bộ hóa thời gian hệ thống.
SM 1281 là module giám sát trạng thái phần cứng tích hợp có khả năng kiểm tra lỗi của các thành phần phần cứng quan trọng như RAM, flash memory, và các module I/O. Module này cung cấp khả năng chẩn đoán tự động, giúp phát hiện các lỗi tiềm tàng trước khi chúng gây ảnh hưởng đến hoạt động của hệ thống.
Kiến Trúc Mở Rộng của S7-1200

Kiến trúc mở rộng của S7-1200 được thiết kế theo cấu trúc sạch sẽ và dễ quản lý, với CPU ở trung tâm và các module mở rộng được kết nối theo các cách khác nhau. Signal Board được lắp đặt trực tiếp trên mặt trước của CPU, cho phép mở rộng 1 bộ tín hiệu bổ sung mà không làm tăng chiều dài tổng thể của thiết bị. Các Signal Module được kết nối vào phía bên phải của CPU thông qua backplane bus, mỗi dòng CPU S7-1200 hỗ trợ số lượng tối đa khác nhau: CPU 1211C không hỗ trợ SM, CPU 1212C hỗ trợ tối đa 2 SM, trong khi CPU 1214C, CPU 1215C, và CPU 1217C hỗ trợ tối đa 8 SM.
Communication Module cũng được kết nối vào phía bên phải của CPU, S7-1200 hỗ trợ tối đa 3 module giao tiếp, cho phép kết nối đồng thời với nhiều mạng khác nhau như RS485, PROFIBUS, AS-Interface, và IO-Link. Khả năng mở rộng toàn diện này, kết hợp với kiến trúc modular, cho phép các kỹ sư thiết kế các hệ thống tự động hóa phức tạp từ các khối xây dựng tiêu chuẩn, tối ưu hóa chi phí phần cứng và thời gian phát triển.
Yêu Cầu Cấu Hình và Lập Trình
Để sử dụng các module mở rộng, kỹ sư cần thực hiện các bước cấu hình trong phần mềm TIA Portal. Trước tiên, các module phần cứng phải được thêm vào dự án TIA Portal từ Hardware Catalog, đảm bảo rằng mã hiệu module (part number) được chọn đúng. Tiếp theo, kỹ sư cần cấu hình các thông số hoạt động cho từng module, chẳng hạn như lựa chọn kiểu dữ liệu đo (RTD type: PT100, PT1000, đặc tính Ohm), phương pháp kết nối (2-dây, 3-dây, 4-dây), các tùy chọn bộ lọc, và thông số khác.
Trong giai đoạn lập trình, dữ liệu từ các module phải được đọc từ các địa chỉ đầu vào (%IW, %IB) và dữ liệu điều khiển phải được ghi vào các địa chỉ đầu ra (%QW, %QB) thông qua các khối lệnh như MOVE, CONV, hoặc các hàm xử lý tín hiệu tương tự. Đối với các ứng dụng đo lường nhiệt độ, các giá trị thô (raw values) từ cảm biến RTD hoặc thermocouple phải được chuyển đổi thành giá trị nhiệt độ thực tế (°C hoặc °F) thông qua các phép tính bù trừ và tỷ lệ.
Xem thêm: TIA Portal V21: Bước Tiến Mạnh Mẽ Trong Lập Trình PLC Tự Động Hóa Thông Minh
Ứng Dụng Thực Tiễn
Các module mở rộng của S7-1200 được ứng dụng rộng rãi trong nhiều ngành công nghiệp khác nhau. Trong tự động hóa nhà máy, các hệ thống điều khiển dây chuyền sản xuất sử dụng kết hợp Digital I/O Module để kiểm soát động cơ, van, thiết bị cơ khí, và Analog I/O Module để giám sát cảm biến nhiệt độ, áp suất, và dòng chảy. Trong hệ thống HVAC (sưởi, thông gió, điều hòa không khí), S7-1200 với các module RTD được sử dụng để đo lường nhiệt độ tại các vị trí khác nhau và điều khiển các bộ điều chỉnh nhiệt độ.
Trong ngành thực phẩm và đồ uống, SIWAREX WP231 được tích hợp với S7-1200 để thực hiện cân đo chính xác các nguyên liệu, giám sát mức độ silos, và kiểm soát chất lượng sản phẩm cuối cùng. Đối với các ứng dụng Industry 4.0 và tự động hóa thông minh, module SM 1278 IO-Link kết hợp với các cảm biến thông minh cho phép thu thập dữ liệu chi tiết từ các thiết bị trường, hỗ trợ dự báo bảo trì (predictive maintenance) và tối ưu hóa quy trình sản xuất.
Lợi Ích Kinh Tế và Kỹ Thuật
Kiến trúc modular của S7-1200 và các module mở rộng của nó mang lại nhiều lợi ích kinh tế và kỹ thuật. Tiết kiệm chi phí: Với hệ thống module hóa, khách hàng chỉ mua những module cần thiết cho ứng dụng cụ thể của mình, tránh chi phí cho phần cứng không cần thiết. Linh hoạt: Hệ thống có thể dễ dàng được mở rộng hoặc sửa đổi trong tương lai bằng cách thêm hoặc thay thế các module, mà không cần phải thay toàn bộ PLC.
Dễ bảo trì: Các module được thiết kế để dễ dàng tháo lắp, SIWAREX WP231 thậm chí hỗ trợ thay thế mà không cần hiệu chỉnh lại. Tiêu chuẩn hóa: Tất cả các module mở rộng được cấu hình và lập trình thông qua cùng một nền tảng TIA Portal, giúp kỹ sư quen với một công cụ duy nhất có thể làm việc với nhiều loại module khác nhau. Tính tin cậy cao: Các module được thiết kế theo tiêu chuẩn công nghiệp Siemens cao, có khả năng hoạt động ổn định trong môi trường công nghiệp khắc nghiệt với dải nhiệt độ rộng (-20°C đến +60°C hoặc rộng hơn).
Kết Luận
Các module mở rộng của S7-1200 tạo thành một hệ sinh thái toàn diện cho phép tùy chỉnh và mở rộng khả năng của PLC cơ bản thành những hệ thống tự động hóa mạnh mẽ. Từ những module I/O đơn giản đến các module chuyên dụng như SIWAREX WP231, hệ thống S7-1200 cung cấp các giải pháp cho hầu hết các nhu cầu tự động hóa công nghiệp hiện đại. Với sự hỗ trợ của phần mềm TIA Portal tiên tiến và một cộng đồng người dùng rộng lớn, S7-1200 kết hợp với các module mở rộng của nó đã trở thành lựa chọn phổ biến cho các công ty tự động hóa, nhà máy sản xuất, và các tổ chức cần kiểm soát chính xác các quy trình phức tạp với chi phí hợp lý
Bộ lập trình Siemens S7-1200 Chính Hãng
Giải pháp tự động hóa toàn diện - Sẵn kho - Giá tốt nhất

CPU 1212C DC/DC/Rly
6ES7212-1HE40-0XB0
- • Nguồn 24V DC
- • 8 DI / 6 DO Relay
- • 2 AI 0-10V DC

CPU 1214C DC/DC/DC
6ES7214-1AG40-0XB0
- • Nguồn 24V DC
- • 14 DI / 10 DO Transistor
- • Bộ nhớ Work 100 KB

CPU 1214C AC/DC/Rly
6ES7214-1BG40-0XB0
- • Nguồn 85-264V AC
- • 14 DI / 10 DO Relay
- • Ngõ ra Relay 2A

CPU 1214C DC/DC/Rly
6ES7214-1HG40-0XB0
- • Nguồn 24V DC
- • 14 DI / 10 DO Relay
- • Tương thích HSC

CPU 1215C DC/DC/DC
6ES7215-1AG40-0XB0
- • 2 Cổng Ethernet
- • 14 DI / 10 DO / 2 AO
- • Hiệu suất cao

SM 1223 8DI/8DO
6ES7223-1BH32-0XB0
- • Mở rộng 8 In / 8 Out
- • Transistor 24V DC
- • Kết nối nhỏ gọn

SM 1223 16DI/16DO
6ES7223-1BL32-0XB0
- • Mở rộng 32 điểm I/O
- • Transistor 24V DC
- • Tiết kiệm không gian

SM 1223 16DI/16DO
6ES7223-1PL32-0XB0
- • Mở rộng 32 điểm I/O
- • Ngõ ra Relay 2A
- • Cách ly quang học

SM 1232 Analog Out
6ES7232-4HD32-0XB0
- • 4 Ngõ ra Analog
- • +/-10V, 0-20mA, 4-20mA
- • Độ phân giải 13/14 bit

CM 1241 RS422/485
6ES7241-1CH32-0XB0
- • Truyền thông nối tiếp
- • Hỗ trợ Modbus RTU
- • Kết nối biến tần, đồng hồ

Thẻ nhớ 4MB
6ES7954-8LC03-0AA0
- • Dùng cho S7-1200/1500
- • Nâng cấp Firmware
- • Lưu trữ dữ liệu log

Đầu nối 40 Chân
6ES7592-1AM00-0XB0
- • Dùng cho S7-1500/ET200MP
- • Kiểu đấu dây Push-in
- • Phụ kiện lắp đặt
